应对疫情不确定性,海棠书屋
《国际金融》课程以混合式教学质量标准开展本科的设计和实施,依托珞珈在线,践行“以学生为中心”的理念,支撑和帮扶学生在线学习。
以学为中心,提升学生自主学习能力
为了培养学生主体性,《国际金融》课程在课前、课中、课后为学生通过完善课程信息,提供技术支持、鼓励合作学习、训练学习方法、开通联系方式等,扶助学生建立自主学习意识、锻炼自主学习能力。

图1.课程界面

图2.课程设备和资源支持信息
以学习成效为重点,响应学生学习需求
在线学习过程中,课程密切跟踪学生学习行为数据,动态调整课程设计,及时响应学习需求,识别个性化学情。本学期开课以来,学生规律地开展在线学习,63名学生自主浏览课程页面共计173348次。

图3.课程线上浏览、访问数据(截至11月)
课程定期分析学习数据,教师有效识别异常学情,并开展有针对性的定向扶助。例如,通过学习预警,在保护学生隐私的情况下,及时让学生了解班级整体的学习情况,帮助学生理性评估自己的学习参与和学习成效状态,同时,积极联系学生、家长、辅导员,共同对学生的学习困难进行帮扶。

图4.课程学习预警和帮扶
以学生发展为根本,助力学生成才
信息化交互、异质性团体互动和自主学习是未来人才必备的关键能力。课程在线教学的同时注重学生学习主动性发挥,通过信息化交互和合作学习,对现实问题进行分析、解读和评价。《国际金融》课程线上发布章节学习内容,提供现实问题网络链接、网课资源、学习任务指引等学习资源,线上学习成为学生参与现实问题讨论的平台,学生结合《国际金融》课程就现实问题开展自主研究和小组展示。
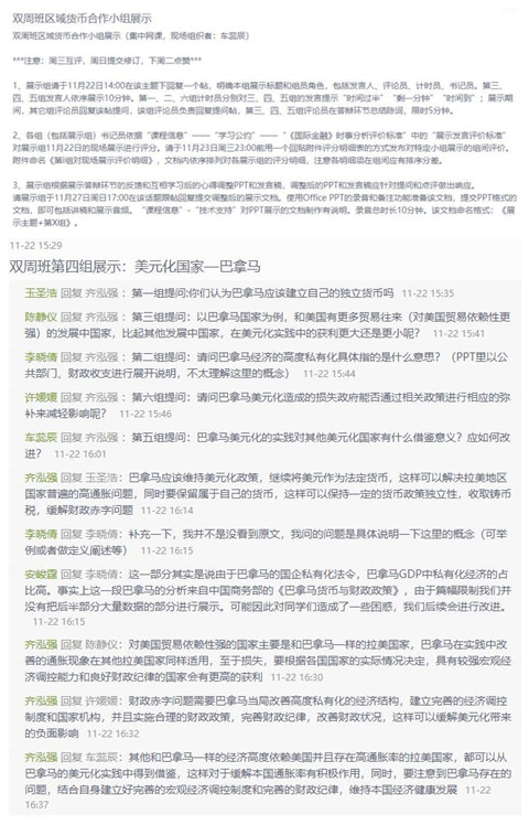
以“区域货币合作”这一章节为例,学生就欧元区的建立、拉美国家美元化、亚洲货币合作等问题结合在线资料,在平台进行了小组展示,展开答辩与互评。

图5.课程在线展示与讨论
根据在线评估及时调整授课节奏,充分的线上交互,学生每一章学习都形成了高质量的学习成果,在课程的展示中制成了36个经过打磨的短视频,完成了各国内外政策协调效果、国际货币体系改革未来方案、区域货币合作进展和国际货币危机的启示等重大现实问题的分析、解读和评价,并在线上学习共同体中分享。
保障线上教学质量,提升学生学习体验感和效率,有力支持引导并帮扶学生开展线上自主学习,助力学生个性化成长,让学生成长从自律者成长为自强的终身学习者,《国际金融》课程一直在努力。
(通讯员:李锴、郭凛;审核:孙祥)
上一条:【近代的世界与中国系列】第三讲:《近代海关数据整理及可视化的最新进展》在线举行
下一条:齐心战疫显担当,线上教学保质量